Vous êtes porteur de projet ou organisateur de manifestation? Votre projet situé sur le site ou en dehors peut avoir des incidences sur l'état de conservation, il peut dès lors être soumis à une évaluation des incidences.
L'Evaluation des incidences, qu'est-ce-que-c'est?
C'est une étude ciblée sur les milieux naturels et les espèces pour lesquels le site Natura 2000 a été désigné. Elle est proportionnée à la nature et à l'importance des incidences potentielles du projet.
Est-ce-que mon projet est concerné?
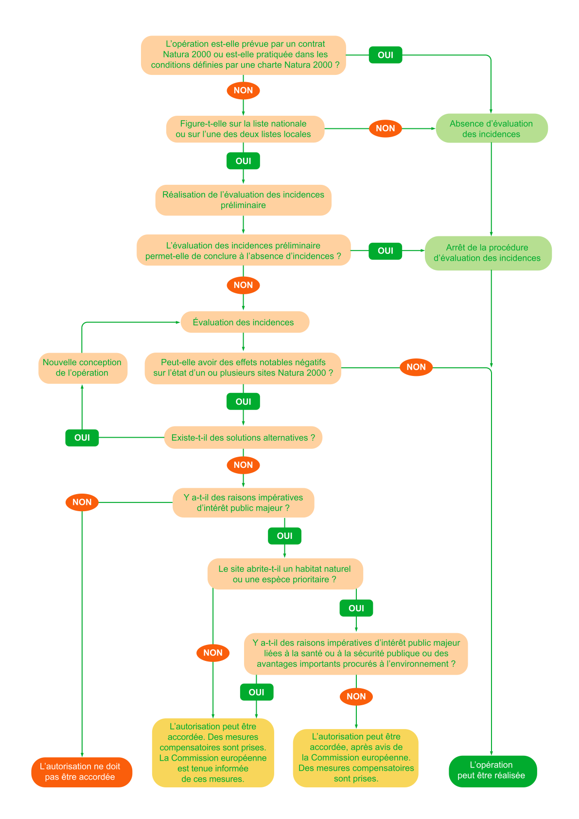
NON, si mon projet relève d'un contrat ou d'une charte Natura 2000
OUI, si mon projet est soumis soit à autorisation/déclaration au titre d'une liste nationale ou locale.
Sur la liste nationale (décret du 9 avril 2010 relatif à l’évaluation des incidences Natura 2000 et figurant à l’article R.414-19 du code de l’environnement) sont inscrites l'ensemble activités soumises à l’obligation d’évaluation des incidences Natura 2000, que le territoire qu’ils couvrent ou que leur localisation géographique soient situés ou non dans le périmètre d’un site Natura 2000.
Sur les listes locales arrêtées par le préfet de région Bretagne et le préfet maritime sont inscrits, à titre d'exemple, sur la liste terrestre, les activités suivantes situées en site Natura 2000 : les travaux soumis à déclaration (R421-19 à R421-23 du Code de l'Urbanisme) ; les programmes d'entretien de cours d'eau ; les travaux liés aux réseaux d'électricité, de gaz ou d'eau ; les manifestations sportives susceptibles de rassembler 1000 personnes comprenant les participants, organisateurs et le publics, etc.
Activités terrestres listées dans l'arrêté préfectoral du préfet de région en date du 18 mai 2011
Activités maritimes listées dans l'arrêté du préfet maritime en date du 24 juin 2011
Les listes locales ont vocation à tenir compte, au plan local, des enjeux particuliers de chaque site Natura 2000 de la région Bretagne.
Les opérations ne relevant d'aucun régime d'autorisation ou de déclaration seront listées dans une seconde liste locale actuellement en cours de rédaction.
Qui doit réaliser l'évaluation des incidences?
C'est au porteur du projet de s'interroger sur les impacts potentiels de son activité sur les sites Natura 2000 : altération directe d'un habitat ou d'une espèce (par exemple : piétinement, destruction par passage d'engins…), altération indirecte (par exemple : pollution d'un cours d'eau, dérangement par le bruit …) ou cumul d'impacts de plusieurs projets qu'il porte.
Que doit contenir une évaluation des incidences?
Le contenu de l'évaluation des incidences est indiqué à l'article R.414-23 du Code de l'Environnement. L'évaluation des incidences ne porte pas sur toutes les atteintes à l'environnement, mais est ciblée sur les habitats et espèces qui ont justifié la désignation des sites Natura 2000.
L'analyse doit être proportionnée à l'ampleur de l'activité et de ses impacts potentiels : une évaluation simplifiée est prévue dans les cas permettant de répondre rapidement. Pour les "petits projets" des formulaires simplifiés ont été mis en place pour simplifier la procédure.
Le dossier comprend a minima :
- une présentation de l'activité et une carte localisant les espaces terrestres ou marins sur lesquels l'activité est susceptible d'avoir des effets, et les sites Natura 2000 qui peuvent être concernés ;
- une analyse des incidences possibles de l'activité (directes et indirectes, temporaires et permanentes, cumulées avec d'autres activités du même pétitionnaire), et une explication détaillée et argumentée sur l'absence ou non d'incidences sur le ou les sites Natura 2000 concernés.
Si la première analyse montre que le projet peut avoir des incidences significatives dommageables, il faut alors expliquer les mesures d'évitement ou de réduction qui ont été adoptées, et conclure ensuite à l'absence ou non d'incidences sur le ou les sites Natura 2000 concernés.
Pour une manifestation sportive, cela peut par exemple consister en une modification de l'itinéraire, l'instauration de secteurs où le public ne doit pas accéder, le balisage des sentiers, la limitation du nombre de marcheurs passant en même temps dans des secteurs sensibles…
L’instruction des projets
L’évaluation des incidences doit être jointe au dossier habituel de demande d’autorisation ou d’approbation administrative du projet et, le cas échéant, au dossier soumis à l’enquête publique.
L’autorité administrative autorise le projet s’il ne porte pas atteinte à l’intégrité du site. Dans le cas contraire, il peut tout de même être autorisé s’il satisfait aux exigences décrites en partie II.
Ce nouveau régime n’occasionne pas de grands changements dans les procédures d’instruction relatives aux régimes d’autorisation ou d’approbation administrative. Les seules modifications en terme de procédure concernent, le cas échéant, l’obligation d’information ou de demande d’avis à la Commission européenne, en cas d’atteinte à l’intégrité du site Natura 2000.
